povsk-rostov.ru
povsk-rostov.ru

美國 加州 公司 登記 查詢 (99) 사진

万字长文,全网最全美国公司合规运营最全指南,114美金注册美国公司教程|Amz520跨境卖家导航

美国加州律考报名方法- 法平教育

Law Offices of Sabrina Li | 如何通过EOIR系统查询您的移民法庭案件状态

环球律师事务所

美國公司設立流程以及州稅及銷售稅申報規範- LPX CPAs Taiwan 台灣朝旭企管顧問有限公司

🇺🇸 我們美國機構合法註冊的資訊在加州商業登記網上可以查詢得到哦🤍  https://bizfileonline.sos.ca.gov/search/business

2025年美国公司注册指南

Google GeminiAPI接口介绍及对接- 超全API平台- 幂简集成

泰國主要城市-公司設立登記與相關服務tpe2th

手把手教你H1B抽签注册(详细版) - 卡内基国际学生学会

开公司流程】2026 开公司的流程及常见问题| 创业开公司必读

美国蒙特利尔BMO US个人/美国公司支票账户加州分行实体银行PM经理视频见证开户0门槛| 老范跨境

1周内注册美国公司| 特加商务咨询

如何根据名字查到美国注册公司的情况?_凤凰网

手把手带你注册美国公司!普通人也能轻松搞定LLC公司!#511 - YouTube

美国销售许可证申请Reseller Permit

如何在国税局网站和加州税局网上查询退税进度- 大数跨境

AT集團嚴正澄清聲明】 – Asia Training安賦學院

外國人在美國申請商標代理服務-

2025年7月加州律考放榜啦!学员喜报连连(内附成绩查询+宣誓流程懒人包)_考试分享_考试资讯_USBAR_法律类_威普爱生教育

据报美国邀请60个国家加入和平委员会匈牙利已表态会加入- RTHK

美国的身份验证、KYC 和AML 合规性

中和炒地王」炒進美國張智倫隱匿加州房產? 進入正題前,先來個法律小常識:  ⚖️公職人員應申報財產,且配偶及未成年子女所有的前述財產,應一併申報。不動產、船舶、汽車及航空器若於申報日前五年內取得者,也應申報期取得價額;倘若故意隱匿財產為不實申報,可處新台幣  ...

企业名称查重指南| Stripe

1周内注册美国加利福尼亚公司| 特加商务咨询

Offshore Company Registration: Hong Kong, BVI, and US

如何在美国注册公司| Stripe

2024 美国各州企业收入税税率

注册美国公司指南无需到场当天下证轻松搞定美国公司注册

年内已爆升逾360%!稀土龙头MP获美国国防、苹果加码投资,这一领域还有哪些投资机会?

公司组织章程修正,注册美国公司哪些信息可以变更- 美国八屋会计事务所

1周内注册美国加利福尼亚公司| 特加商务咨询

美国公司注册| 朗博会计师事务所| CPAs & Advisors

如何在美國設立公司?1到10步驟指南:註冊流程、公司架構、法律與

美国加州公司注册-伯利兹IFSC金融牌照| 伯利兹IFSC金融牌照申请| 申请金融牌照| 仁港永胜(深圳)法律服务有限公司

2023超低成本注册美国公司&合规运营全指南,注册美国公司,美国公司注册推荐哪个州- 国民的跨境十年

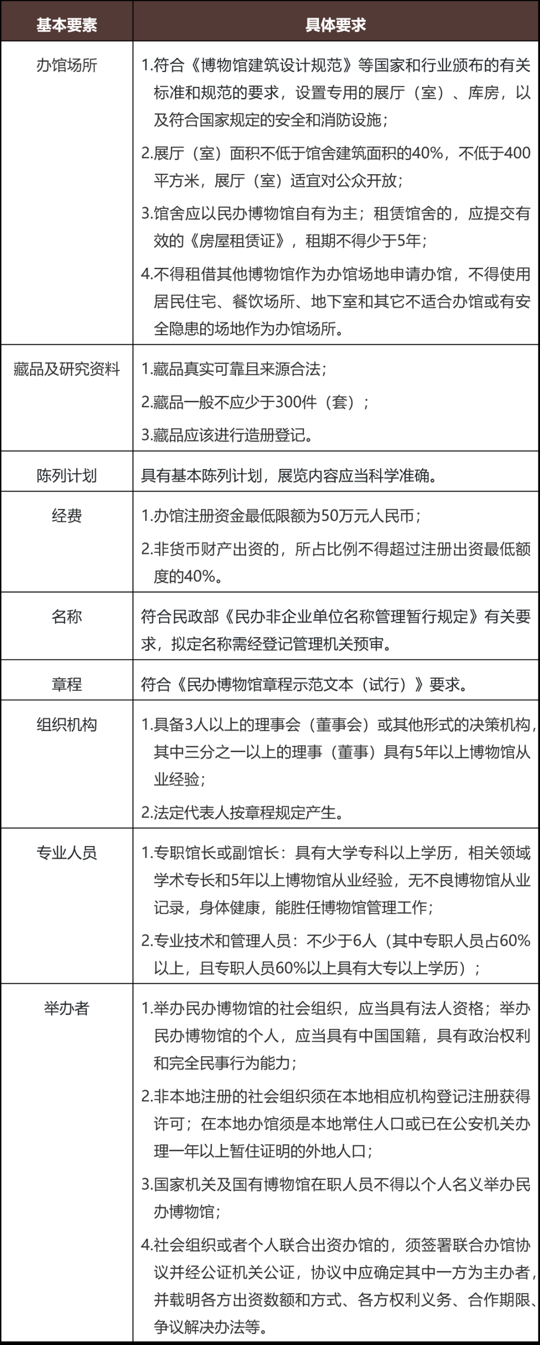
谈艺录:民办博物馆举办者退出困境- Lexology

2026 年|最适合外国人(国人)注册的美国公司之7 大州利弊分析- 旺旺来富

泰國曼谷公司設立會計薪資一站式服務tpe2th

L-1 簽證與EB-1C 綠卡申請服務

恒都法研| 无需使用证据也能拿美国商标证?很多中国申请人不知道的注册路径-新闻与观点-北京恒都律师事务所

美国加州律考报名方法- 法平教育

美司法部为档案删减辩护重发含特朗普照片– 亚洲电视新闻

美国公司执照图片- 抖音

美国的出生证明新加坡领事馆认证| 中签℠|中国入境签证服务

注册加州LLC之后的维护步骤和注意事项- 法保网

39美金注册一家美国公司- 奇赞

如何在加州成立有限责任公司(LLC):2025年注册全流程详解- ingstart-全球公司成立与合规

美国当地旅行社真伪辨别_去美国旅游如何验证是否是美国当地旅行社_三种美国当地旅行社资质查验核对方法_usitrip走四方美国当地华人旅行社

注册美国公司, 该选哪个州? (三大热门州对比) - Lian Hub 离岸汇

美国法律主题月| 《在美国做生意》——中美企业设立的差异| China Law Insight

在美国开公司?小白也能搞定!手把手教你避坑选对公司类型| 社区校园生活精选

www.haiwaiwai.com姜昆老师在美国过圣诞,为什么引起了争议?

美国中国总商会旧金山分会暨IT 委员会年会成功举办北加州中企协年会:中美企业商讨合作共赢

美国入境必做功课,EVUS申请保姆级攻略- L.A. Life RC

2025年美国公司注册指南

美国电话号码指南及区号查询- 保哥笔记

加拿大人如何远程注册美国公司– 工作创业– 渥京论坛

加州山火“烧伤”美国房屋保险业公司跑路居民诉保无门- 中国日报网

美国加州公司注册维护攻略| 美国公司系列– 卓道国际

Search Results for

美国政府停摆影响开始显现航空业首当其冲| 联合早报

美国公司执照图片- 抖音

2025年非美国居民外国人注册的美国公司如何开设美国公司银行账户- 加拿大晨飞

美国内华达州公司章程注册样本| 中签℠|中国入境签证服务

美国公司执照图片- 抖音

美国加州公司查询公证及相关认证的法律依据要知晓-易代通使馆认证网

美国律师资质查询方法- 行业资讯- 广州科粤专利商标代理有限公司

美国十大证券公司排行榜(美国本土券商排名)美股账户选择指南| 老范跨境

无需SSN和美国地址,中国跨境创业者注册的美国公司开设美国银行账户新选择- 加拿大晨飞

成立注册全美公司– 盈信會計師事務所

瑞旭集团落子日本深化海外战略布局- 公司新闻- 瑞旭集团- 杭州瑞旭科技集团有限公司

2026年美国海牙认证全攻略:流程、费用、材料、常见问题

北加州(帕罗奥多,三藩市) | 地域分布| Mayer Brown

美国加州CEC能效认证怎么查询?附网址流程图- 知乎

2025年美国公司注册指南

加州拟议的亿万富翁税将分裂科技行业——加密货币

美国小额法庭 Small Claims Court 程序指南(附实例两则)- 大数跨境

看什么】许绍雄狮城山海印迹网搜王子粿粿美国“出轨”线索| 联合早报

一文读懂】美国公司注册流程与常见陷阱(附税号、年审、合规要点) - ingstart-全球公司成立与合规

美国公司执照图片- 抖音

美国FDA注册:解锁食品与化妆品安全的黄金钥匙_英雄联盟_淘宝游戏网

查成绩啦!美国CPA明天出成绩,成绩查询方式及流程奉上!-正保会计网校_手机版

開美國公司】超完整開美國公司申請教學,開美國公司好處及成本

关注!如何注册美国公司和涉及的主要税务问题

无需去美国在线注册美国公司中国人在线申请美国llc公司,仅需5分钟- ingstart-全球公司成立与合规

美国公司注册下了,应该含什么文件? - 洛美A Company in U.S

美国公司注册教程一篇文章带你了解如何注册美国公司- Dali大力的博客

Dndns.org 免费域名开放注册,us.kg老用户也有福利-空间域名-是免费.NET

如何在加州成立有限责任公司(LLC):2025年注册全流程详解- ingstart-全球公司成立与合规

美国公司注册哪个州好?每个州的公司所得税税率如何? | 老范跨境

錯誤】網傳「美國推出亞裔細分法案,強制亞裔居民要再登記為華人、日本人、越南人等」? - 台灣事實查核中心

如何获取营业执照:非常简单的步骤- 美国公司注册流程在美国注册公司的费用中国人如何在美国注册公司

美国骗子最常使用区号曝光,加州人要警惕这些号码! -  生活常识_洛杉矶华人工商_华人商家_华人商家折扣_华人商家名企认证_华人名企认证_华人社区生活指南_华人生活指南|

🇺🇸美國California 加州限定後背包-$1880 深藍#奶白刺繡泰迪熊➕🧸掛件! blackfriday折扣🔥🔥  刺繡熊熊後背包真的太可愛了!🐻🧸 全家大小都可以的後背包🉑️🉑️ 加州大學campus風💥 日常出行背上它心情可愛一整天!🫧  大容量後背包出門絕對最方便! 永遠不可缺少呀 ...

事实查核|加州男子因投票时出示身份证被逮捕? – 普通话主页

CBAM(歐盟邊境調解稅)申報相關服務

美国加州宣布加入世卫组织疫情响应网络- RTHK

02 март 0 0
2023 copyright text.