povsk-rostov.ru
povsk-rostov.ru

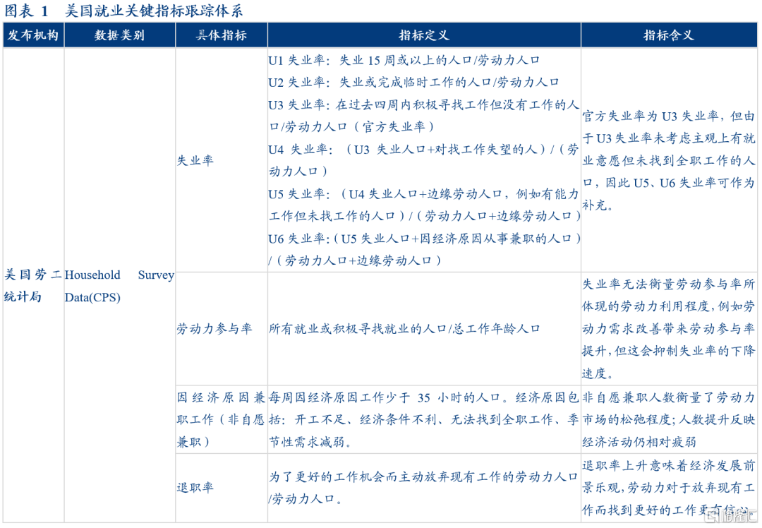
美国 劳工 统计 局 失业 率 (99) 사진

衰退已至?美国7月失业率意外创近3年新高!道指重挫超470点,美元指数跳水!芯片巨头跌超27% | 每日经济新闻

華創宏觀:美國失業人口都在哪兒? | uSMART

美国国税局:未来几年将有数千万美国工作岗位流失

怎么会有这么多人投简历是零成功率的,如果美国的失业率是4.2%? : r/jobs

美国11月新增就业岗位6.4万个,但失业率攀升至4.6%——Cryptopolitan

非农超预期猛增25.4万人+失业率意外回落美国经济成功“软着陆”?

青年失业率上升,受伤的究竟是谁?-腾讯新闻

7月城镇调查失业率持平于5.7% 未现季节性上升

分析:失准的就业数据影响美联储利率政策| 劳工| 统计局| 大纪元

详讯:美国12月非农就业远超预期,失业率下滑,零售业强劲反弹提供者FX168

美国8月非农就业料延续疲软势头失业率或创2021年以来最高

📊 美國就業數據- 失業率攀升- 美國勞工統計局(BLS) 剛發布的8 月份非農就業報告顯示,上個月美國僅增加了2.2 萬個就業崗位,遠低於預期的

美國10月的失業率預測為4.36%|CMoney 股市爆料同學會

美国失业率上升至4.3%,经济呈衰退迹象,会影响中国吗?

美国就业报告远超预期,国债收益率飙升- FT中文网

美国3.5%失业率值得欢呼吗?

美国9月非农猛增,失业率意外下降,美联储将“按部就班”小幅降息?提供者FX168

今晚疲软非农报告或锁定降息,劳动力市场“冻结”令美联储承压- 中国金融信息网

Nga - 前劳工统计局局长格罗申警告,美国经济正亮起衰退警讯。 | Facebook

美国12月非农不及预期!失业率的下降“关上了美联储1月降息的大门”?-市场参考-金十数据

美国11月新增就业超预期失业率上升| 美国就业| 11月份| 大纪元

SHMET精选】失业率回落强化美联储降息暂停预期-上海金属网-专业金属资讯

美国12月非农就业增长放缓但失业率下降劳动力市场显现「低裁低招」韧性| 失业率| 就业| 劳工统计局| 希望之声

美国逾四分之三大都会地区失业率同比上升| 联合早报

美國失業率與標普500相關性分析:負相關背後藏著什麼?

美国20%失业率的梦魇或将成真|数据|疫情|资金|新冠|经济学家_手机新浪网

26万非农就业凭空蒸发!美国统计体系陷信任崩塌:调查回复率跌破60% - Tiger Brokers

美国12月非农新增5万,失业率降至4.4%,1月降息大门“关闭”? | 经虹资讯

美国8月非农就业人数增加18.7万人失业率上升

杰克逊霍尔“决战时刻”来临前,美联储官员对就业感到不安|中联钢

美国11月失业率飙升至四年新高非农就业新增职位却超预期

美国失业率近年统计- 抖音

2024年全球失业率将上升,社会不平等加剧,引发关注- 红歌会网

2月美国失业率处两年来最高水平, 52%毕业生就业不足?_搜狐网

美国2022年失业率降至3.6% 今年就业增长仍呈强劲态势

美四分之一失业者有本科或以上学历创纪录新高https://www.zaobao.com.sg/realtime/world/story20251122-7857099?utm_source=android-share&utm_medium=app  拥有四年制大学学历的美国人如今占总失业人数的25%,创纪录新高。这凸显出今年白领岗位招聘的急剧放缓。 美国劳工 ...

美国上周首申人数回落至22.4万人,扭转此前激增趋势

美國上月失業率升至四年高點10月非農就業人數降幅創五年來最大

原创] 美国失业率(2000-2023) : r/dataisbeautiful

美国劳工统计局发布12月就业数据US BLS Releases December Employment Situation - 北美华人人力资源协会-  nacshr.org

美国11月非农就业激增22.7万,美元指数短线急跌- 中国金融信息网

美国12月非农不及预期!失业率的下降“关上了美联储1月降息的大门”?

📊 美國就業數據- 失業率攀升- 美國勞工統計局(BLS) 剛發布的8 月份非農就業報告顯示,上個月美國僅增加了2.2 萬個就業崗位,遠低於預期的

年内最重要的非农就在今晚!黄金狂飙还是美元翻盘?

疫情余波未歇:美国16个州的就业率仍低于疫情前水平且分化严重

西部宏观:美国劳动力市场跟踪指南

中美劳动市场”水火二重天”|中国青年失业率世界之冠: r/China_irl

美國9 月就業成長回升、失業率升至4.4% 創四年高點政府停擺影響統計、AI 與移民減少加劇勞動力壓力| 鉅亨網- 國際政經

YouGov:37%的美国人认为经济复苏需要两年以上的时间

美國失業率升至4.3%創四年新高AI奪職潮與特朗普關稅震盪大幅度推高失業率【 @businessfocus.io 】【#BF社會熱話】 美國勞工 部最新數據顯示,2025年8月非農就業人口僅增加

美国经济数据的“错觉”

中国青年失业率创历史新高达20.4%,接近OECD国家平均值2倍,

WSJ]中美青年失业率对比- 社会新闻- 美卡论坛

北美观察|美国就业复苏持续放缓3000万家庭正在挨饿

数据图解】美国失业率连续下降

年度非农修正将至,历史数据大调整恐引发市场巨震!

衰退已至?美国7月失业率意外创近3年新高!道指重挫超470点,美元指数跳水!芯片巨头跌超27% | 每日经济新闻

招银研究|海外宏观】美国失业率面临上行压力——美国非农就业数据点评(2025年4月) - 21经济网

美国6月非农数据好于预期失业率意外下降7月降息希望基本破灭

非农今夜出炉:新增就业跌破多少,会迫使美联储降息?

美国10月非农就业令人失望,罢工和飓风造成的破坏更大,此前就业数据被大幅下调– 加美财经

深夜,利好!全线大涨!

美国首次申请失业救济人数和失业率——正确理解- 知乎

金融熱話/需求不足美國失業率易升難跌趙偉- 經濟- 今日大公

美國失業率創近半世紀新低川普總統2020選戰頭號助選員出線:經濟榮景! | 陳鈺臻| 風影音- 風傳媒

美国大学生占失业人口25%  https://www.zaobao.com.sg/news/world/story20251122-7857840?utm_source=android-share&utm_medium=app  (纽约彭博电)受过四年大学教育的美国人目前占失业总人数25%,创下新高,凸显美国今年白领职位招聘急剧放缓。 美国劳工统计局周四(11月 ...

失业率- 美国就业形势报告(ESR)(大非农报告) - 美国劳工统计局(BLS) - 美国经济数据监测- 美国- 主题- 市场矩阵

美国大学生占失业人口25% | 联合早报

关键图表】美国劳动市场正处「脆弱平衡」? | MacroMicro 财经M平方

解读8月劳工部就业报告:就业停滞,亚裔年轻人失业率偏高-美西在线

美国统计数据误差10倍,惊不惊喜? 美国现在的统计数据已经没法看了,说没有人为操纵,就是把投资者当傻子了之前美国劳工统计局 公布的5月和6月的就业数据超预期,...

失业率再成焦点:12 月非农是否强化降息预期?》 Unemployment Back in Focus: Will December NFP  Reinforce Rate-Cut Bets? 🔶 失业金请领与地区联储指标显示就业未明显回温。 🔶 非农数据偏淡,强化美联储宽松预期。 🔶  美元在就业未恶化前仍具支撑,非美货币随美元震荡 ...

美国劳动力市场分析| uSMART

美国7月和8月非农就业人数合计下修3.3万人美国劳工统计局:7月份非农新增就业人数从+7.9万人下修7000人至+7 | 婉茹猎金女王发布于币安广场

周一(1 月13 日) 美国去年12 月就业加速,失业率意外下降,为劳动力市场又一年的弹性画上句号,但同时也支持了美联储放缓降息步伐的理由。  美国劳工统计局上周五发布的报告显示,去年12 月非农就业人数增加

中国青年失业率创历史新高达20.4%,接近OECD国家平均值2倍,东亚、东南亚国家中第三高

美国失业率上升至4.3%,经济呈衰退迹象,会影响中国吗?

600万青年失业失业率20.8% 这些数据从何而来?国家统计局详解

美国大多数城市7月失业率同比上升凸显劳动力市场广泛放缓

美国5月非农就业人数和失业率同涨美元指数短线拉升_搜狐网

美国劳工统计局调整人口基准估计,引发数据“矛盾”!  解读一下今晚的非农就业数据,解读迟到并非是没来及更新,而是因为没想到2025年的第一个月就出现这种“矛盾”数据,让我短暂的有点懵逼,然后去美国劳工统计局看了原数据调查原因!  今晚的就业数据,失业率录得4%,低于 ...

不及预期!美国12月非农报告全文:非农新增5万人、失业率降至4.4%,整体就业呈放缓但未失速的冷却格局

西部宏观:美国劳动力市场跟踪指南

美国劳动力市场分析| uSMART

美国经济持续上升,失业率创新低!-城市新闻网icitynews

美國失業率與標普500相關性分析:負相關背後藏著什麼?

什么是调查失业率- 国家统计局

短讯】美国劳工部最新报告6月非农就业增37.2万| 失业率| 新唐人电视台

BLS统计口径是否有误?如何正确看待美国7月非农数据- FastBull

全球主要经济体宏观数据-财新精读

这份数据揭示了美国就业市场的真实情况,大城市失业率占总体失业率比重较大_搜狐网

95后正面临哪些前所未有的就业挑战? | 世界经济论坛

国家统计局发布6月份分年龄组失业率数据

7月非农超预期放缓,失业率意外上升,市场押注美联储9月降息50个基点_凤凰网

美国劳动力市场再次暴跌,失业率飙升至4.3%——加密货币

美国失业率近四年高位劳动力市场放缓| 联合早报

12月非农今晚揭晓:数据终于回归“正常”?投资者仍难解读!-市场参考-金十数据

26万非农就业凭空蒸发!美国统计体系陷信任崩塌:调查回复率跌破60% - Tiger Brokers

02 март 0 0
2023 copyright text.