povsk-rostov.ru
povsk-rostov.ru
Найти
Povsk-rostov リップル
»
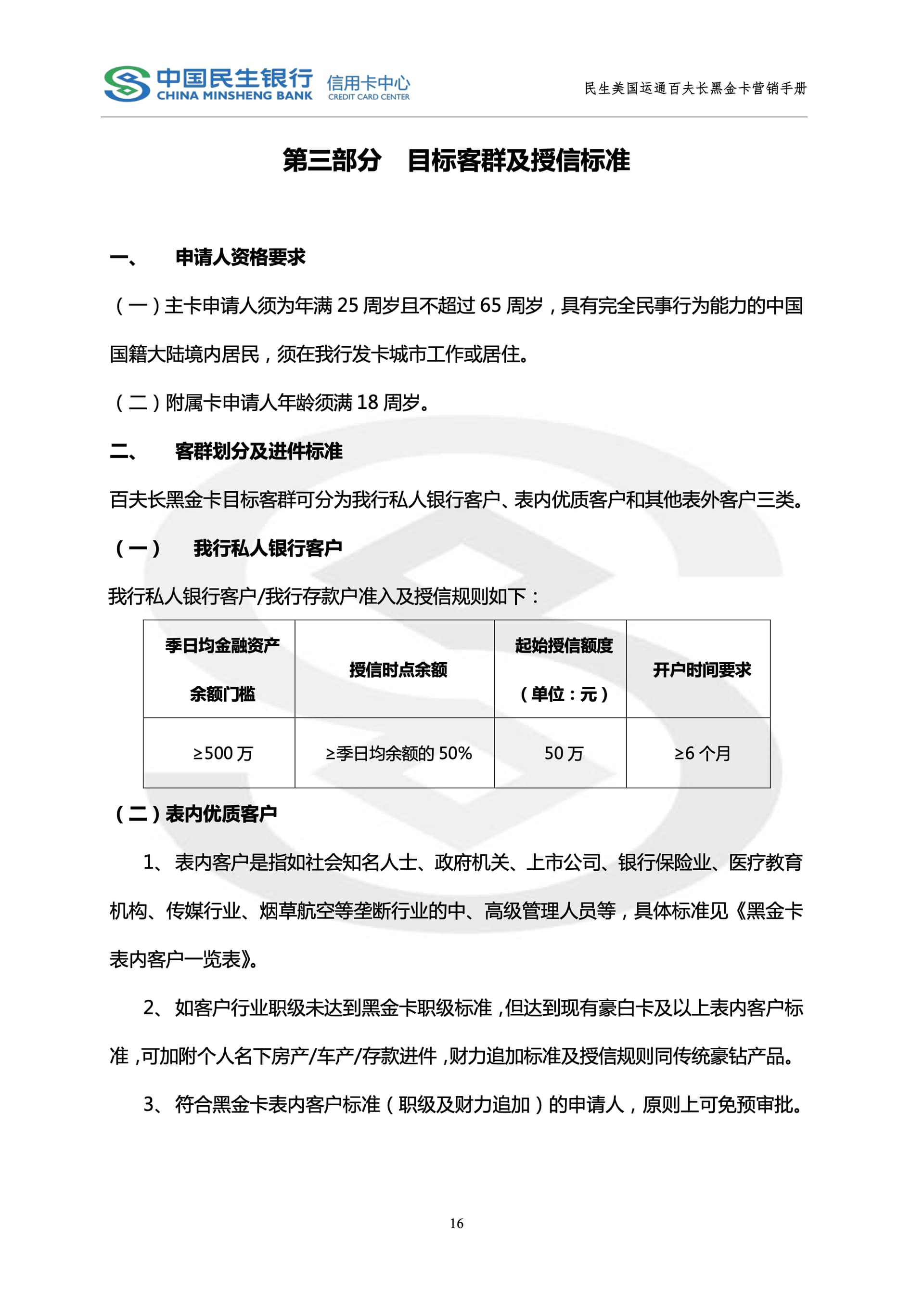
美國 運通
» 美國 運通 卡 財力 證明 (96) 사진
美國 運通 卡 財力 證明 (96) 사진
0
1
2
3
4
5
02 март
0
0
美國 運通